首页
部门介绍
组织机构
服务指南
制度建设
党建工作
后勤动态
后勤服务质量评价系统
学校主页
春华
夏荷
秋实
冬雪
首页
>
制度建设
>
正文
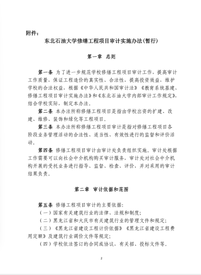
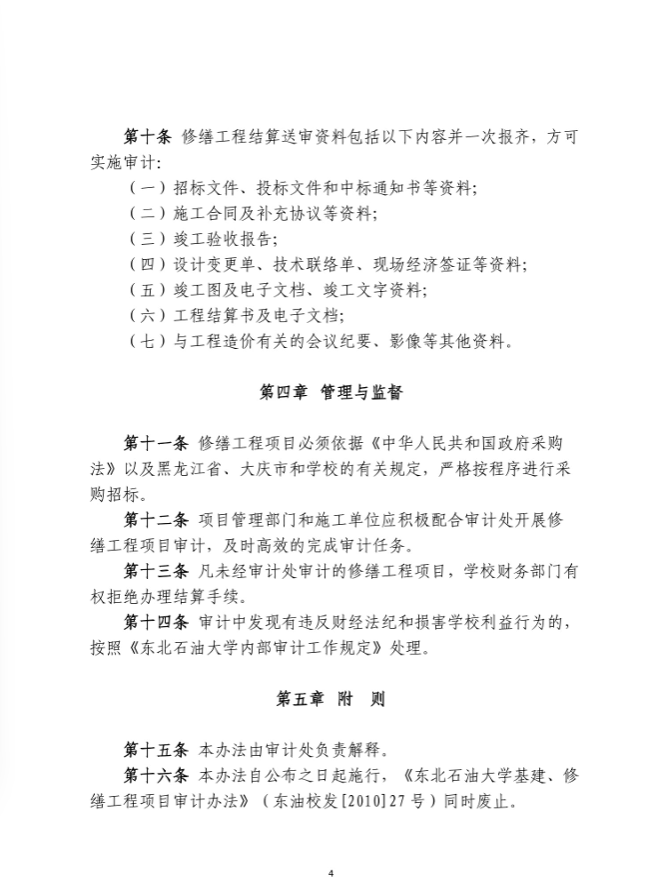
关于印发《东北石油大学修缮工程项目审计实施办法(暂行)》的通知
作者: 时间:2020-07-06 点击数:
上一篇:
关于印发《东北石油大学教室使用管理办法》的通知
下一篇:
关于印发《东北石油大学校园文明施工管理暂行规定》的通知
版权所有©东北石油大学 黑龙江省大庆市高新技术产业开发区学府街99号
信息维护:(东北石油大学后勤管理处) | 技术支持:现代教育技术中心