首页
部门介绍
组织机构
服务指南
制度建设
党建工作
后勤动态
后勤服务质量评价系统
学校主页
春华
夏荷
秋实
冬雪
首页
>
制度建设
>
正文
关于印发《东北石油大学基本建设工程管理办法(修订)》的通知
作者: 时间:2025-07-10 点击数:
上一篇:
关于印发《东北石油大学物业服务监督管理办法(试行)》的通知
下一篇:
关于印发《东北石油大学基建项目协同工作机制》的通知
版权所有©东北石油大学 黑龙江省大庆市高新技术产业开发区学府街99号
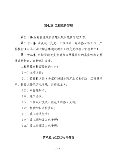
信息维护:(东北石油大学后勤管理处) | 技术支持:现代教育技术中心